DISKOMINFO KARIMUN
Kabupaten Karimun

akskajn

Kepala Dinas Komunikasi Dan Informatika

nhsadggajhdajbdnab
Kepala Dinas

Informasi Lengkap

Sejarah Singkat

Dinas Komunikasi, Informatika, Statistik dan Persandian Kabupaten Karimun mempunyai tugas membantu Bupati melaksanakan urusan pemerintahan di Bidang Komunikasi, Informatika, Statistik dan Persandian yang menjadi kewenangan daerah dan tugas pembantuan yang ditugaskan kepada daerah Kabupaten. Pembentukan Dinas Kominfo Pemerintah Daerah Kabupaten Karimun merupakan implementasi dari Undang-Undang Nomor 23 Tahun 2014 tentang Pemerintahan Daerah dan Perangkat Daerah yang mengamanatkan kepada setiap pemerintah daerah untuk menyelenggarakan urusan pemerintahan wajib yang tidak berkaitan dengan pelayanan dasar, antara lain mencakup komunikasi dan informatika, statistik dan persandiian.

Pada awal terbentuknya, Dinas Komunikasi Informatika, Statistik dan Persandian Kabupaten Karimun, merupakan Pemekaran dari Bagian Hubungan Masyarakat (Humas) setda Karimun berdasarkan Peraturan Daerah Kabupaten Karimun Nomor 7 tahun 2016 tentang Pembentukan dan Susunan Perangkat Daerah (Lembaran Daerah Kabupaten Karimun Tahun 2016 Nomor 7, Tambahan Lembaran Daerah Kabupaten Karimun Nomor 3) sebagaimana telah dirubah dengan Peraturan Daerah Kabupaten Karimun Nomor 6 Tahun 2021 tentang Pembentukan dan Susunan Perangkat Daerah ( Lembaran Daerah Kabupaten Karimun Tahun 2021 Nomor 6, Tambahan Lembaran Daerah Kabupaten Karimun Nomor 2), serta Peraturan Bupati Karimun Nomor 36 Tahun 2016 tentang Susunan Organisasi dan Uraian Tugas Dinas Daerah (Berita Daerah Kabupaten Karimun Tahun 2016 Nomor 37) sebagaimana telah dirubah beberapa kali dengan Peraturan Bupati Karimun Nomor 63 Tahun 2021 tentang Perubahan keempat Atas Peraturan Bupati Karimun Nomor 36 Tahun 2016 tentang Susunan Organisasi dan Uraian Tugas Dinas Daerah (Berita Daerah Kabupaten Karimun Tahun 2021 Nomor 64). dan Peraturan Bupati Nomor 15 2022 tentang Susunann Organisasi dan Uraian Tugas Dinas Daerah sehingga pada tanggal 23 Desember 2021 telah dilantik pejabat Struktural pada Dinas Komunikasi Informatika,Statsitik dan Persandian Kabupaten Karimun.

Visi

"Terwujudnya Keterbukaan Informasi Publik yang didukung Sarana, Akses dan Kualitas Layanan Komunikasi dan Informatika".

Misi

a. Meningkatkan kualitas layanan informasi public melalui peningkatan kinerja dan pengembangan media elektronik dan non elektronik.
b. Mengembangkan sarana dan prasarana TIK serta profesionalisme sumberdaya aparatur.
c. Meningkatkan peran Dinas dalam Database dan Informasi Daerah.
d. Memfasilitasi dan meningkatkan dukungan keamanan informasi internal melalui pengelolaan dan layanan persandian.

Tugas & Fungsi

Dinas Komunikasi Informatika,Statistik dan Persandian Kabupaten Karimun dibentuk berdasarkan amanat Peraturan Daerah nomor 7 Tahun 2016 tentang Pembentukan dan Susunan Perangkat Daerah (Lembaran daerah Kabupaten Karimun Tahun 2016 Nomor 7, Tambahan Lembaran Daerah Kabupaten Karimun Nomor 3) sebagaimana telah dirubah dengan Peraturan Daerah Kabupaten Karimun Nomor 6 Tahun 2021 tentang Pembentukan dan Susunan Perangkat Daerah (Lembaran Daerah Kabupaten Karimun Tahun 2021 Nomor 6, Tambahan Lembaran Daerah Kabupaten Karimun Nomor 2), serta Peraturan Bupati Karimun Nomor 36 Tahun 2016 tentang Susunan Organisasi dan Uraian Tugas Dinas Daerah (Berita Daearah Kabupaten Karimun Tahun 2016 Nomor 37) sebagaimana telah diubah beberapa kali dengan Peraturan Bupati Karimun Nomor 63 Tahun 2021 tentang Perubahan keempat Atas Peraturan Bupati Karimun Nomor 36 Tahun 2016 tentang Susunan Organisasi dan Uraian Tugas Dinas Daerah (Berita Daerah Kabupaten Karimun Tahun 2021 Nomor 64). dan Peraturan Bupati Nomor 15 Tahun 2022 tentang Susunan Organisasi Dan Uraian Tugas Dinas Daerah. Pada Tahun 2023 terjadi perubahan struktur organisasi yang dituangkan ke dalam Peraturan Bupati Karimun Nomor 77 Tahun 2023 tentang Perubahan Atas Bupati Nomor 98 Tahun 2022 tentang Susunan Organisasi dan Uraian Tugas Dinas Daerah (Berita Daerah Kabupaten Karimun Tahun 2023 Nomor 77).

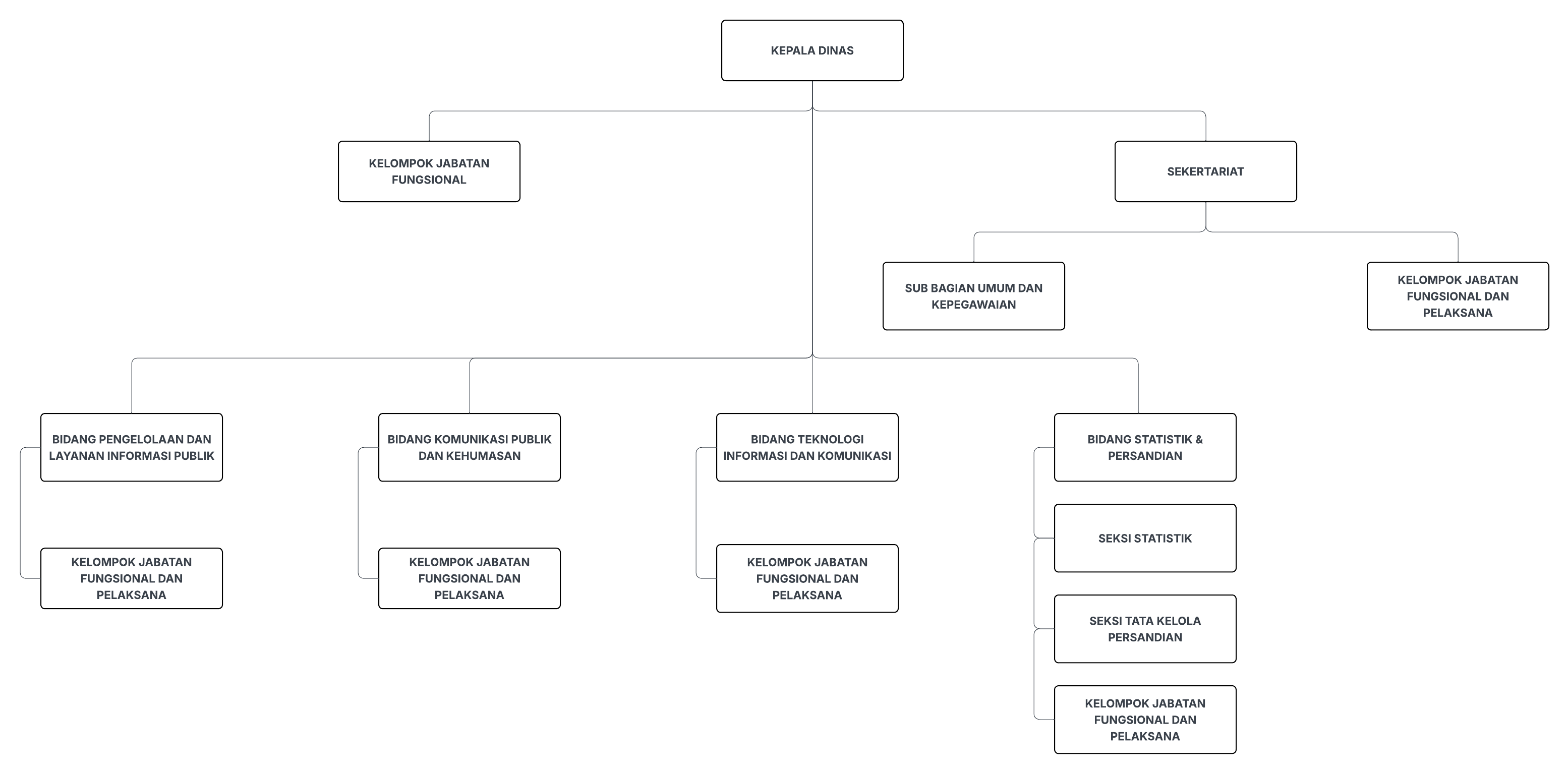
Struktur Organisasi

Struktur Organisasi